温州股票配资公司电话 金龙新材料启动IPO辅导

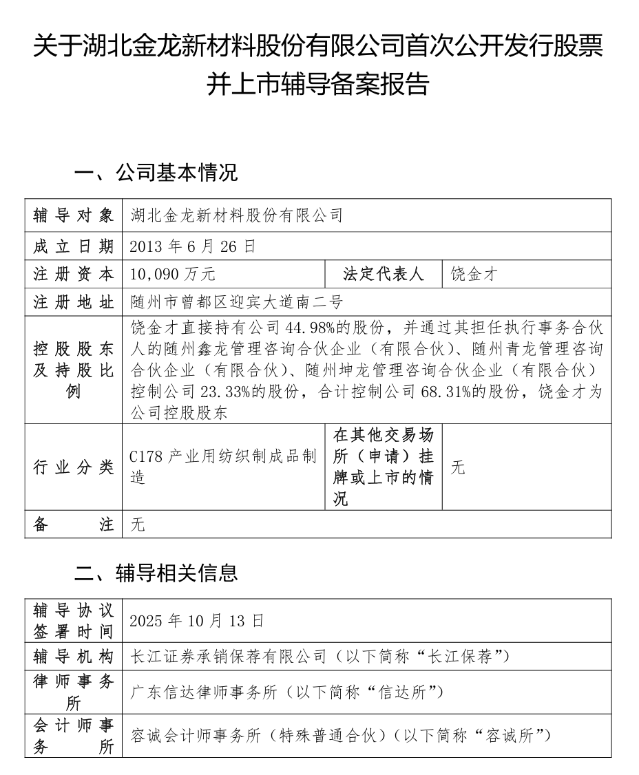
每经AI快讯温州股票配资公司电话,证监会网站披露,湖北金龙新材料股份有限公司于10月20日在湖北证监局办理辅导备案登记温州股票配资公司电话,拟首次公开发行股票并上市,辅导券商为长江证券承销保荐有限公司。辅导备案报告显示,饶金才直接持有该公司44.98%的股份,并通过其担任执行事务合伙人的随州鑫龙管理咨询合伙企业(有限合伙)、随州青龙管理咨询合伙企业(有限合伙)、随州坤龙管理咨询合伙企业(有限合伙)控制公司23.33%的股份,合计控制公司68.31%的股份,饶金才为公司控股股东。
